2026-02-27T14:02:39+08:00 | 新闻资讯
2025年电动自行车以旧换新政策解读与补贴领取全流程
面对续航更长、安全性能更高的新一代电动自行车,很多人早就有了换车的打算,却迟迟下不了决心。2025年多地陆续推出的电动自行车以旧换新政策,正悄悄改变这一局面。相比过去单纯的“淘汰旧车”,这轮政策更像是一场面向普通消费者的“精准福利投放”——不仅鼓励淘汰不合规车辆,也在真金白银地补贴大家升级更安全、更环保的新车。那么,政策到底有哪些新变化,消费者怎样才能顺利享受补贴,不踩坑、不吃亏,这些问题都值得仔细梳理。
以旧换新政策2025年有何新变化
2025年的电动自行车以旧换新,与早期“清理老旧车”“限期报废”不同,核心不再仅仅是清退,而是通过补贴和服务设计,让消费者愿意、也能够主动更新车辆。整体来看,有几个明显的趋势值得关注。第一是补贴范围扩围 传统上只有本地上牌的老旧电动车才能享受补贴,如今部分地区已将范围扩大到符合条件的外地车、超标车,只要能证明在本地实际使用,且符合回收要求,就有机会申领补贴。第二是补贴方式多元化 从“政府直补给消费者”发展为“政府补贴 商家让利 银行金融工具”叠加,有的地方直接发放换购券或数字消费券,有的与平台电商合作,在指定线上渠道下单就能自动抵扣补贴。第三是政策目标更聚焦安全与环保 不再只是简单地鼓励“买新车”,而是明确要求新购车型需要符合新国标、搭载锂电池安全管理系统、带有防火防爆等安全设计,甚至有地方对带有物联网防盗定位功能的车型给予更高补贴。总体而言,2025年的政策更像是一套“安全升级 绿色出行”的组合拳。

政策补贴重点指向哪些电动自行车

想正确享受补贴,首先要判断自己准备购买的车是否在政策鼓励范围内。符合新国标的电动自行车是基础条件 具体包括整车重量、最高时速、电机功率、电池额定电压等指标都要达标,上牌类别必须是电动自行车,而不是电动摩托或电动轻便摩托。很多地区还对电池类型和安全配置提出更高要求 对搭载符合标准的锂电池组、具备电池管理系统BMS、电压温度监控和过充过放保护的新车型,往往补贴力度更高;使用可更换电池、集中充电或充换一体模式的车辆,也受到明显鼓励。另一个倾向是对品牌和渠道的规范化要求 部分城市只对进入“以旧换新目录”的品牌或通过指定平台、线下授权门店购车发放补贴,这样做的目的,在于确保车辆质量可追溯、售后服务有保障。消费者在选择车型时,可以多留意“政府推荐目录”“入围以旧换新项目”等字样,这些往往意味着该车符合政策导向。

旧车是否符合置换补贴条件的关键判断
补贴不仅看你买什么车,也看你换下的旧车是什么状态。旧电动自行车能否参与以旧换新,至少要满足三个维度。其一是来源合法可查 多地要求旧车必须有合法购车凭证或登记备案记录,如果当年上牌时留有车架号、牌照号,或者能在交管或市场监管系统中查询到基础信息,申领成功率会更高。如果发票遗失,可以尝试在购车门店、开票方或税务系统中补打或出具相关证明。其二是车辆相对完整且可辨识 虽然不用保证还能正常骑行,但需要保持车架号清晰、关键部件大致完整,否则在回收验收环节可能会被认定为报废残件,影响补贴金额。其三是排查是否属于政策重点淘汰对象 部分严重超标、改装、私接电线甚至发生过火灾的车辆,会被纳入重点清退名单,这类车所在地区往往会设置专项补贴或额外回收奖励 鼓励尽快退出。换言之,车况越符合“有登记、有记录、可识别”的特征,越容易顺利参与2025年的以旧换新。
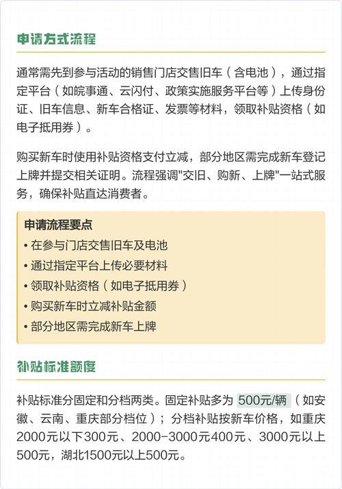
消费者如何一步步完成享补贴的操作流程
从实际操作角度看,想把政策红利真正变成到账补贴,一般要经历“确认信息 申报 旧车回收 新车购买 补贴发放”几大步。很多人吃亏,就吃在前两步的信息不清。比较稳妥的做法是先查政策 再看门店 先通过当地政府官网、官方公众号或政务服务APP,找到最新的电动自行车以旧换新实施细则,关注其中的时间范围、适用人群、补贴标准和指定渠道,然后再去线下门店或线上平台挑车。现在很多正规门店都挂有“支持以旧换新”“政府补贴合作点”的牌子,销售人员能协助办理申报。申报环节通常需要上传或提交证件 短期内仍以身份证 旧车信息 新车意向单为主,有些城市要求先在系统上登记旧车回收意向,通过审核后再拿着生成的二维码或凭证到指定网点交车。旧车交接时,工作人员会核对车架号、拍照存档,并出具回收凭证。此后,消费者在指定渠道选购符合条件的新车,通过刷身份证或绑定手机号等方式,系统自动比对“旧车已回收 新车已购买”,在结算时直接抵扣补贴,或在数个工作日内以现金、电子消费券或银行转账的形式发放到个人账户。对不少人而言,最实用的一点是 全程保留票据及电子截图,尤其是回收单、新车发票和系统提示页面,一旦出现补贴到账延迟或金额有误,有据可查能大幅减少沟通成本。
不同城市补贴力度与门槛的差异分析

虽然都叫“以旧换新”,但2025年各地在补贴金额、对象范围和办理方式上存在明显差异。通常来说,一线和超大城市更重视安全与规范 对老旧电动车的清退决心比较大,因此往往会设置较高的置换补贴上限,比如按旧车统一定额补贴,再叠加新车价格的一定比例,最高补贴可达上千元不等,但申报流程和车型目录相对严格。部分中小城市和县域地区则更注重拉动本地消费与推动产业升级 补贴金额可能略低一些,但覆盖范围更广,对旧车登记的要求相对宽松,对本地品牌或本地经销商购买的车辆给予更明显支持。在支付方式上,有的地方偏向一次性现金直补,有的倾向通过平台券、满减码等形式,引导消费者在指定渠道消费。以某沿海城市为例,2025年初推出的新政中,明确规定报废旧车并购置符合新国标的锂电电动自行车,可享最高1500元的阶梯式补贴 旧车如果是备案在册的老国标车,补贴系数更高;而未备案的超标车,虽然也能参与回收,但仅享受基础金额。这种差别化设计,也在提醒消费者 越早按正规流程登记和使用车辆,未来享受政策红利的空间越大。
典型案例看补贴流程中的细节与误区
以一位在城郊通勤的上班族刘先生为例 他的电动自行车使用了七年,电池续航明显下降,车身锈蚀严重,还曾在小区充电时被物业多次提醒存在安全隐患。2025年春季,当地开始实施电动自行车以旧换新政策,刘先生通过社区微信群收到通知后,第一时间打开本市政务APP查询细则,确认自己老车当年已在交管部门备案登记,符合补贴条件。他按照提示在线填写了旧车信息,并预约最近的回收网点。回收当天,工作人员检查了车架号,比对登记照片后,为刘先生开具了电子回收凭证,并同步上传系统。随后,刘先生前往合作门店选购新车,在多款车型中选择了一台带有物联网定位、防盗报警和智能BMS管理系统的锂电新国标车。结算时,系统自动识别他的旧车回收记录,页面实时显示可抵扣补贴金额800元,叠加门店让利200元,相当于直接便宜了1000元。整个过程从预约到提车不足三天,补贴部分当天即在收银台“立减”,无需额外等待。而与之形成对比的是,他的同事张女士同样想参与以旧换新,却因为当年购车后从未备案上牌,发票也早已遗失,导致在登记环节反复补交材料,足足拖了两周才完成审核。这个对比说明,在享受2025年电动自行车以旧换新政策时,证件与登记的规范性会极大影响补贴体验,越是基础信息越要提前准备好。
如何在换新中兼顾补贴 质量 使用成本
对普通消费者而言,以旧换新不只是“省一笔钱”,更是一次重新审视日常出行方式的机会。在选择新车时,可以从三个维度综合衡量。首先是补贴与预算的平衡 不必盲目追求补贴最高的车型,而应结合自身通勤距离、使用频率和停车充电环境,设定一个合理价位区间,再在区间内选择享补贴且口碑良好的品牌。其次是安全与质量优先 2025年政策本身就强调安全升级,因此在选购时应特别关注电池仓设计是否防火阻燃、是否具备过充过放保护、控制器和线束布局是否整齐规范,尽量选择通过强制认证、有完善售后网络的车型。最后是使用成本的长期考量 一辆初始价格略高但充电效率高、电池寿命长、故障率低的车,往往能在三五年的使用周期内摊薄总体成本;有的品牌还支持旧电池回收抵扣新电池的模式,这与以旧换新政策在逻辑上是相通的。将这些因素综合起来考虑,消费者完全可以把2025年的这一轮电动自行车以旧换新,变成一次兼具补贴红利与生活体验升级的选择。